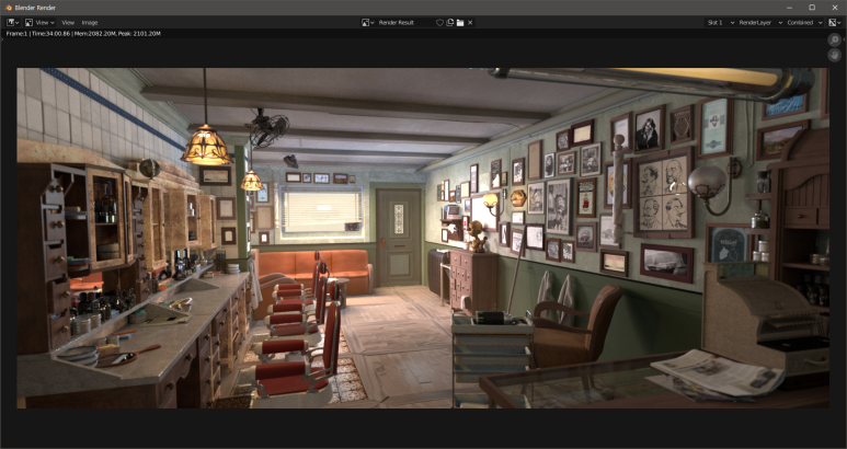
blender 2.81 RTX2070 E-cycles optix vs CUDA Benchmark sceen

blender 2.81 RTX2070 E-cycles optix
sampls 800
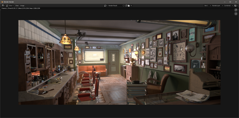
blender 2.81 RTX2070 E-cycles CUDA
sampls 800

댓글

이 블로그의 인기 게시물

“MetaHuman 헤어·의상 제작 & FAB 판매 수익화 클래스”

Craft Director Studio for 3Ds Max & Maya